BIC: NOLADE21UEL
Stichwort: PERRYPEDIA
Institut: SK Uelzen Lüchow-Dannenberg
Kontoinhaber: PERRY RHODAN FAN ZENTRALEDeine Spenden helfen, die Perrypedia zu betreiben.Diskussion:Schlachtkreuzer
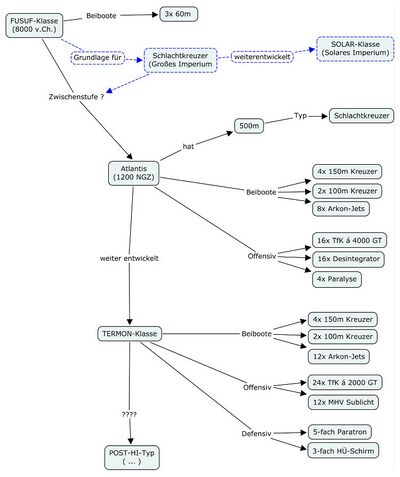
Übersichtsgrafik der Schlachtkreuzer
Servus zusammen.
Ich würde gern die Übersichtsgrafik der Klassen durch einen Stammbaum ersetzen. Also diese hier
durch das hier: Benutzer:Papermoon/spielwiese
Die Ausrüstung der Schiffe habe ich weggelassen. Zum einen, weil dadurch der Stammbaum sehr kompliziert wird und zum anderen, weil diese Informationen, meiner Meinung nach, besser in den jeweiligen Artikeln aufgehoben sind. Wie ist Eure Meinung dazu?
Gruß, --Papermoon (Diskussion) 13:28, 6. Dez. 2020 (CET)
- Ich finde die Idee generell super. Das wäre mMn definitiv übersichtlicher. Über einige Details kann man sich noch streiten, aber das kann man ja ausarbeiten.
- Grüße, --Perry Rhodan 1936 (Diskussion) 13:50, 6. Dez. 2020 (CET)
- Wie bei Leichter Kreuzer. Großartige Arbeit, bitte gerne! --Klenzy (Diskussion) 16:09, 6. Dez. 2020 (CET)
- Ich habe den Stammbaum nochmal umgebaut und die Hyperimpedanz-Erhöhung einbearbeitet. Wenn das passt, könnte man die Aufzählung der Klassen darüber rausnehmen. Wenn nicht, kann ich es auch einfach zurückrollen. Gruß, --Papermoon (Diskussion) 22:21, 8. Dez. 2020 (CET)
Abgrenzung zum Schweren Kreuzer
Ich bin neu hier, verzeiht, wenn ich etwas schon beantwortetes frage: Im Glossar von 2897 heißt es wortwörtlich: Das Beiboot der RAS TSCHUBAI mit der Kennung RT-M7 ist ein Schwerer Kreuzer der MARS-Klasse. Er hat 500 Meter Durchmesser (...) Worauf baut die Definition im Artikel, dass ein Schlachtkreuzer 500 Meter Durchmesser hat und ein Schwerer Kreuzer nur 200 Meter? —Der unsignierte Beitrag wurde hinzugefügt von Tortossos (Diskussion • Beiträge).
- Die Frage ist völlig legitim, die Antwort erschließt sich aus einer sprachlichen Feinheit. Genau genommen steht hier im Artikel nicht, dass ein Schlachtkreuzer 500 m Durchmesser hat und ein Schwerer Kreuzer nur 200 m, sondern »[...] Schwere Kreuzer, die meist 200 Meter Durchmesser haben.« Somit sind Ausnahmen möglich.
- Andererseits steht im Artikel MARS-Klasse sehr eindeutig: Schlachtkreuzer! Gut möglich also, dass der Verfasser des Glossars einen kleinen Fehler gemacht hat. --Klenzy (Diskussion) 21:25, 8. Mai 2017 (CEST)
- Ich gehe von einem Fehler im Glossar aus. Schlachtkreuzer sind 500 Meter dick, schwere Kreuzer nur 200. Zudem wurden diese Beiboote der RAS TSCHUBAI in den Quellen auch immer als Schlachtkreuzer bezeichnet. --Johannes Kreis (Diskussion) 06:36, 9. Mai 2017 (CEST)
Aus der Erinnerung. Schlachtkreuzer wurden bereits zu Atlans Dienstzeit in der Arkonidischen Flotte als 500 Meter Kugelraumer definiert, vielleicht sogar schon seit dem Zentrumskrieg. Man Mueßte Band 107 nochmals Nachlesen... Schwere Kreuzer haben im Normalfall 200 Meter durchmesser. Mir fällt jetzt nur eine Ausnahme ein, die TIMOR aus Band 574 mit 250 Meter Durchmesser. --Thinman (Diskussion) 11:15, 9. Mai 2017 (CEST)
Bekannte Schlachtkreuzer
Hier stellt sich die gleiche Frage wie bei den Technischen Daten einen Absatz weiter unten. Entweder man führt alle Schiffsklassen auf oder keine. Bzw. man könnte auch einen allgemeinen Satz dazuschreiben, wie "siehe Absatz »Verwendete Klassen«". Gruß, --Papermoon (Diskussion) 12:35, 1. Sep. 2015 (CEST)
- Der gleiche Fehler ist mir auch gerade aufgefallen. Bin für weglassen. Die Klassen werden doch unten aufgeführt.--Pisanelli (Diskussion) 13:10, 1. Sep. 2015 (CEST)
Technische Daten hier notwendig?
Der Artikel enthält die Techdaten der SOLAR- und der ODIN-Klasse. Mal abgesehen von der Gefahr, dass die Angaben zu den jeweiligen Artikeln im Lauf der Zeit abweichen könnten, wenn man nicht höllisch aufpasst: Warum gerade diese zwei? Der Artikel beschreibt inzwischen zehn Klassen von Schlachtkreuzern, das ist reichlich genug Stoff; da kann man die Techdaten auch weglassen. --Klenzy (Diskussion) 13:27, 7. Feb. 2015 (CET)
- Bin ich Deiner Meinung. Sollte nur in der jeweiligen Klasse aufgeführt werden, das genügt. --Pisanelli (Diskussion) 13:28, 7. Feb. 2015 (CET)
- Erledigt. --Klenzy (Diskussion) 23:07, 23. Mai 2016 (CEST)
Jahre und Größen vermischt?
Was ist der Zweck bei diesen Änderungen? Der Sinn der Größenangaben vor den Änderungen war zugegebenermaßen fraglich, da immer 500 m. Aber nach dem jetzigen Stand haben wir Größen und Jahre, das sind Äpfel und Birnen. --Klenzy (Diskussion) 18:36, 19. Okt. 2014 (CEST)
Die Größenordnung ist irrelevant. Es sind ja immer 500m Finde, dass das Baujahr besser geeignet ist. Hab für einige Typen noch keine wirklich belastbaren Daten gefunden. —Der unsignierte Beitrag wurde hinzugefügt von HeinzG (Diskussion • Beiträge).
- In Ordnung, jetzt (nur Jahresangaben) sieht es besser aus. --Klenzy (Diskussion) 09:53, 22. Okt. 2014 (CEST)